新闻中心
最新资讯
会计100%需要!固定资产折旧计算公式和分录大全!
发布时间:2018-07-20

小会计们每天都在问的固定资产分录和固定资产折旧计算方法,现在给大家总结了。



固定资产分录大全


1固定资产的取得



企业外购的固定资产,包括实际支付的购买价款、相关税费、使固定资产达到预定可使用状态前所发生的可归属于该项资产的运输费、装卸费、安装费和专业人员服务费等(其中内部员工的培训费计入当期损益)

2固定资产折旧的账务处理




提醒:在进行大修理而停用的固定资产,应当照提折旧;经营租入的固定资产不需要计提折旧;融资租入的固定资产也是需要计提折旧的

3固定资产后续支出的核算


固定资产后续支出是指固定资产在使用过程中发生的更新改造支出、修理费用。主要分费用化和资本化进行处理。



其中,费用化后续支出指日常维修支出,资本化条件的后续支出主要指的是更新改造。

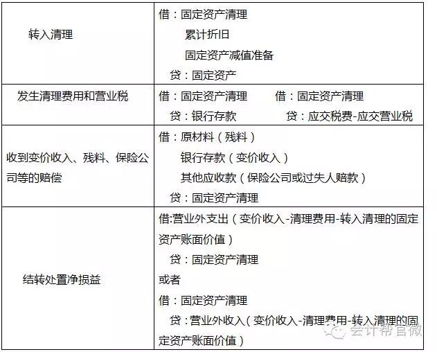
4固定资产的处置


固定资产的处置包括把它进行出售、报废、毁损、对外投资、非货币性资产交换、债务重组等。它是通过“固定资产清理”科目核算的。



清理的时候如果发生增值税,那么也需要做一个会计分录

   借:银行存款

     贷:应交税费-应交增值税

5固定资产清查


(1)固定资产盘盈

固定资产盘盈都是作为以前的差错处理,所以会通过“以前年度损益调整”的科目来核算

借:固定资产

  贷:以前年度损益调整


(2)固定资产盘亏

   固定资产盘亏分盘亏时和报经批准后来进行会计分录的处理



注意哦,固定资产的盘亏不作为以前的差错处理,而是通过“待处理财产损溢”科目核算,各位宝宝们要注意区分呦~


固定资产折旧计算公式


1平均年限法(又称直线法)


第一种方法(主要)

月折旧额=年折旧额÷12(别了算这一步)


第二种方法

月折旧率=年折旧率÷12

月折旧额=固定资产原值×月折旧率


思路导航:以第一种方法为主(不容易记混),一般是先求出月折旧率,然后看需要计提几个月的折旧,最后二者相乘,得出折旧额。


2工作量法


思路导航:

1.如给的是预计净残值率,也可以把它转化成上述公式,例如原值为A,预计净残值率为5%,预计工作量为B,则,

2.到具体应用的时候,可从名字入手,每单位工作量的折旧额,顾名思义,就是纯价值(元等)除以工作总量(比如车总共跑的公里数),现在已经跑了C公里,则,折旧额为C公里×每单位工作量的折旧额(跑一公里的折旧额)


3双倍余额递减法


年折旧额=固定资产账面净值×年折旧率


思路导航:注意两点,一个是固定资产账面价值(第一年折旧就是原值,第二年固定资产的账面净值即为原值减去第一年的折旧额);另一个就是最后两年的折旧额的计算方式,要注意!


4年数总和法(又称合计年限法)


固定资产各年的折旧额=×(固定资产原值—预计净残值)


思路导航:注意理解各年折旧率的计算,简化下

其中n为年初尚可使用的年数,比如能使用4年,则第一年年初可使用4年,此时n=4,第二年年初的时候还可以使用3年,此时n=3;第三年年初时候还可以使用2年,此时n=2;第4年年初的时候还可以使用1年,此时n=1;

N是总共使用的年数,比如可以使用年,则为1+2+3+4=10,它是一个定值。


【实题演练】


1、某企业2000年初购入一设备,原值为200 000元,预计可使用10年,按照有关规定,该设备报废时的净残值率为2%,则2005年年初该设备的累计折旧是?(用年限平均法计算)


2、企业的一辆运货卡车原值为100 000元,预计最高行驶里程为50万公里,其报废时的净值率为5%,本月行驶4 000公里,则本月折旧额为?


3、某企业进口设备一台,价值为80 000元,预计使用年限为5年,预计残值收入3 000元。

(1)用双倍余额递减法计算该设备每年的折旧额

(2)用年数总和法计算该设备每年的折旧额